山西特色果品沙棘、红枣、山楂均为药食同源食物,集营养、保健、药用功能于一体。沙棘又名沙枣、酸柳、酸溜溜等,为多年生落叶小乔木或灌木。沙棘果中含有VC、氨基酸、微量元素、黄酮、酚酸类等营养物质及活性成分,其中黄酮有降血压、降血糖、抗氧化等作用。红枣富含糖类、蛋白质、膳食纤维、矿物质、维生素等营养物质,还含有酚类、黄酮类等生物活性物质,具有预防心血管疾病、养血安神等功效。山楂含有丰富的蛋白质、碳水化合物、矿物质、维生素等营养物质,还含有三萜类、金丝桃苷、黄酮类物质等功能性成分,具有抗癌、调节心肌功能、扩张血管等功效。危害分析与关键控制点(HACCP)是一个国际认可、保证食品免受生物性、化学性及物理性危害的防御体系,是一种将食品质量的管理重点从终产品转移到生产过程的管理体系。
以沙棘、红枣、山楂等富含黄酮类物质的果汁为原料,白砂糖、柠檬酸、黄原胶、羧甲基纤维素钠(CMC-Na)为辅料,研制一款新型的复合果汁饮料。产品研发成功后,将其在山西某生物科技开发有限公司进行成果转化,为避免生产管理中出现果汁分层、褐变严重、风味降低甚至微生物发酵胀罐等质量安全问题,结合HACCP的控制原理,对生产过程中的每道工序进行危害分析评估,确定关键控制点及其限值,建立复合果汁饮料生产的质量控制体系。
1 材料与方法
1.1 材料
沙棘果;浓缩红枣汁、浓缩山楂汁;白砂糖;黄原胶;羧甲基纤维素钠;一水柠檬酸。
1.2 仪器与设备
电子天平;榨汁机;手持式糖度测定仪;电磁炉;均质乳化机。
1.3 复合饮料生产工艺流程
沙棘冻果→原料验收→解冻→清洗→拣选→双道打浆→榨汁→离心→巴氏杀菌→灌装→沙棘汁→调配→脱气→均质→灌装→喷淋杀菌→吹干→灯检→贴标→包装→成品
1.4 沙棘复合饮料配方优化单因素试验
以感官评分为评价指标,固定复合果汁添加量20%、复配稳定剂黄原胶与羧甲基纤维素钠质量比3︰4,分别考察果汁复配比例(沙棘︰红枣汁︰山楂汁20︰20︰20,20︰15︰15,20︰10︰15,20︰10︰5和20︰10︰1)、复合稳定剂添加量(0.1%,0.2%,0.3%,0.4%和0.5%)、白砂糖添加量(4%,6%,8%,10%和12%)和甜酸比(16,18,20,22和24)对产品品质的影响,以确定沙棘复合饮料各主要影响因素的适宜水平。
1.5 沙棘复合饮料配方优化正交试验
在单因素试验基础上,以果汁复配比例(A)、复合稳定剂添加量(B)、白砂糖添加量(C)和甜酸比(D)为影响因素,以饮料的感官评分为考察指标,采用正交试验对复合饮料的配方进行优化。
1.6 感官评价

表1 感官评价标准
成立感官评价小组,男女各5人,对不同配方制得的沙棘、红枣、山楂复合饮料的色泽、香气、组织状态等方面进行综合评分,总计100分,具体评分标准见表1。
1.7 危害分析
结合HACCP管理体系原则对复合饮料生产加工过程中涉及的生物、化学、物理潜在的危害风险点及影响产品品质关键点进行分析。
1.7.1 原辅材料验收
沙棘果验收时原果新鲜度、成熟度等质量因素及农药残留、重金属等安全因素对产品品质影响较大。其他辅料,在验收时需查验产品检验合格证、生产许可证等,按照原辅材料验收规程,对关键指标抽检合格后方可入厂。验收合格后及时入库,做好登记。该过程造成危害的主要因素有沙棘果中混入的杂质、成熟度、新鲜度、霉变腐烂果、农药重金属残留、各原辅料存储条件。
1.7.2 解冻、清洗、拣选
沙棘冻果在榨汁前需要解冻,解冻温度过高导致沙棘果汁液流失,温度过低影响榨汁及出汁率。沙棘果中的主要物理危害包括石块、枝叶、玻璃碎块等,因此加大清洗、拣选力度,减少沙棘汁中的杂质,可通过后续离心工艺去除部分杂质。造成危害的主要因素有解冻温度、解冻时间。
1.7.3 打浆、榨汁、离心
为提高沙棘果的出汁率,采用双道打浆工艺,需加软化水进行二次打浆,加水量过高会影响原汁的品质,因此,榨汁过程中需监控沙棘汁可溶性固形物含量不得低于12%。沙棘汁生产过程中采用离心技术去除沙棘汁中的果泥及部分果油,离心参数设计时应满足生产要求。
1.7.4 沙棘汁杀菌、灌装
沙棘原汁采用高温瞬时杀菌工艺,灭菌温度115~120℃,灭菌时间3~5 s,灌装后放入冷库保存备用。造成危害的主要因素有灭菌温度、灭菌时间及包装、环境卫生状况。
1.7.5 称料、调配
过程造成危害的主要因素有设备清洁程度、配料温度、剪切时间、调配好的饮料理化指标是否达标、食品添加剂使用是否合法合规。
1.7.6 脱气、均质
脱气工艺可通过去除饮料中的部分氧气,减少果汁VC等物质的氧化,防止气泡影响灭菌效果;均质可增强产品的物理稳定性。此过程造成危害的主要因素有设备卫生、脱气真空度、均质压力与温度。
1.7.7 灌装、喷淋杀菌
灌装前先对玻璃瓶、瓶盖进行清洗、消毒。灌装温度控制在80℃左右,灌装后进行喷淋杀菌,杀菌温度90℃,杀菌时间30 min,冷却后饮料中心温度快速降到35℃以下。造成危害的主要因素有灌装机清洗是否彻底,灭菌、灌装过程中参数控制是否正常,包装材料灭菌是否彻底。
2 结果与分析
2.1 单因素试验结果
2.1.1 果汁复配比例对产品品质的影响
红枣汁的颜色偏暗,添加量过大会影响产品的色泽,且会掩盖沙棘的香气;山楂汁颜色偏暗,口感偏酸,添加量过高会使果汁中总酸含量较高,给产品的稳定性及口感带来影响。由图1可知,沙棘、红枣、山楂复配比例20︰10︰5时感官评分最高,产品色泽为橙黄色,香气协调。果汁复配比例20︰20︰20时,红枣、山楂添加比例较高时,产品的色泽偏暗,沙棘的香气不明显,感官评分较低。果汁复配比例20︰10︰1时,山楂添加比例较低,山楂的香气不明显,产品总体香气不协调。因此,选择沙棘、红枣、山楂复配比例20︰10︰5较为适宜。

图1 果汁复配比例对产品品质的影响
2.1.2 复合稳定剂对产品品质的影响

图2 复合稳定剂添加量对产品品质的影响
浊汁型饮料容易出现分层现象,复合稳定剂添加量及种类对产品稳定性的影响较大。复合稳定剂添加量对产品品质的影响结果见图2。复合稳定剂添加量0.3%时,饮料分布均匀,无分层现象,口感顺滑,感官评分最高。复合稳定剂添加量小于0.3%时,饮料杀菌后出现分层现象,产品质量不稳定。复合稳定剂添加量高于0.3%时,饮料无分层现象,但口感比较黏稠,不利口。因此,复合稳定剂的适宜添加量为0.3%。
2.1.3 白砂糖添加量对产品品质的影响
由图3可知,随着白砂糖添加量的增加,产品感官评分先上升后趋于平缓。白砂糖添加量低于8%时,产品感官评分较低,这是由于白砂糖添加量过少,饮料甜感不够饱满,使得饮料口感寡淡。白砂糖添加量超过8%时,产品感官评分继续上升,但增幅不大。考虑到生产成本,白砂糖的适宜添加量为8%。

图3 白砂糖添加量对产品品质的影响
2.1.4 甜酸比对产品品质的影响
甜酸比对产品品质的影响结果见图4。随着甜酸比的增加,产品感官评分呈先上升后下降趋势。甜酸比20时,饮料酸甜适口,感官评分最高。甜酸比小于20时,饮料口感偏酸,不易被人接受。甜酸比超过20时,饮料口感偏甜,酸甜不协调,有甜腻感。因此,适宜的甜酸比为20。

图4 甜酸比对产品品质的影响
2.2 正交试验结果
根据单因素试验结果确定各影响因素的适宜范围,正交试验因素水平设计见表2,试验结果见表3,方差分析结果见表4。

表2 正交试验因素水平设计

表3 正交试验结果
由正交试验结果分析可知,影响复合果汁饮料的因素主次顺序为D>A>B>C,即甜酸比>果汁复配比例>复合稳定剂添加量>白砂糖添加量。复合沙棘果汁饮料的最优配方为A2B2C1D3,即果汁复配比例20︰10︰5、复合稳定剂添加量0.30%、白砂糖添加量7%、甜酸比21。按复合沙棘果汁饮料的最优配方进行验证试验,感官评分为89.7分,表明此正交试验得出的最优组合可行。该工艺条件下制备的复合果汁饮料色泽均匀,呈橙黄色,酸甜适口,香气协调,无分层现象。

表4 正交试验方差分析
2.3 关键控制点的确定、控制措施的制定
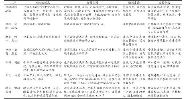
复合饮料生产过程中关键控制点及其控制方法见表5。根据试验建立的复合果汁饮料生产过程HACCP质量控制体系指导生产过程,生产出的饮料符合相关质量标准。

表5 复合饮料生产过程中关键控制点及其控制方法
3结论
试验结果表明,复合果汁饮料的最佳配方为果汁复配比例20︰10︰5、复合果汁添加量20%、稳定剂添加量0.3%、白砂糖添加量7%、酸甜比21、复合稳定剂黄原胶与CMC-Na质量比3︰4。在产品的转化过程中,结合HACCP原理找出生产过程中的CCP,对各CCP进行危害分析,并确定各CCP的控制范围和控制措施,经验证,该质量控制体系可有效保障产品质量,同时也利于生产的过程管理。